Join the register
Welcome
About Us
About us
Getting involved
The RCT management board
Information for the public
Information for the public
About registers
About clinical technologists
About the register of clinical technologists
Fitness to practise procedure
Fitness to practise findings
Fitness to practise hearings
FAQs
How to complain
Information for registrants
Information for Registrants
Career Break and Career Change
Code of Professional Conduct
Continuing Professional Development (CPD)
Fitness to Practice Procedure
Fitness to Practice Hearings
Fitness to practise findings
Policy on Health and Conduct Declarations
How to use the RCT accredited register logo
Learning from Fitness to Practise Cases
Promoting the register in your workplace
Renewing your registration
Return from overseas practice
Policy on Safeguarding
Social Media Guidelines
Useful Links
Whistleblowing
How to Complain
How to join the register
How to join the register
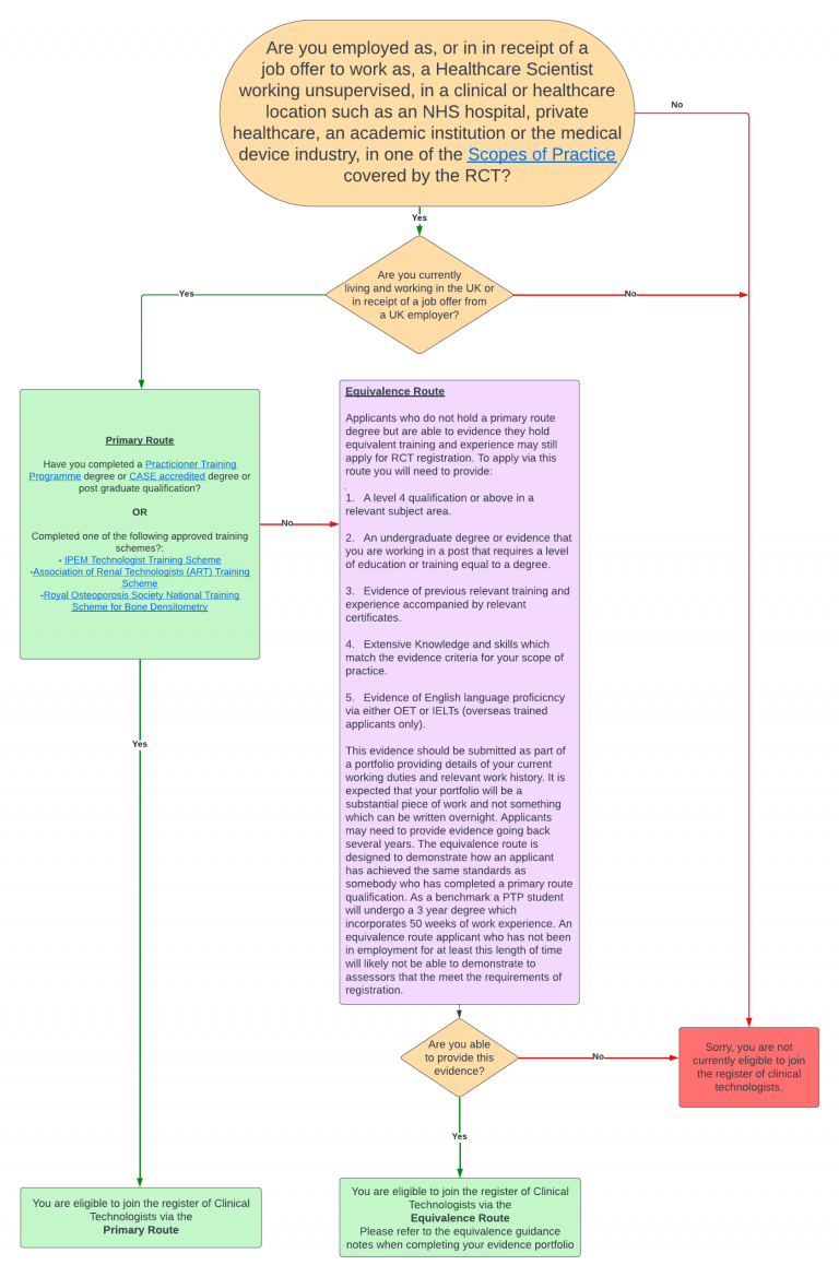
Application eligibility
Application guidelines
Education and Training
Equivalence for engineering
Equivalence for physics
Equivalence FAQs
FAQs
Fees
Policy on information
Restoration to the register
View the register
Please view the flow chart to check your eligibility.
Application eligibility